Confidentiality Notice:
As this is an active enterprise project, I cannot display any detailed visuals disclosing company strategy or operations on my portfolio. Sensitive images have been intentionally blurred. I am happy to discuss my contributions and decision making in a 1:1 setting.
Master Data Management
Digitizing manual processes to optimize organizational communication when completing Master Data Management Operations
project type.
Enterprise Experience
timeline.
6 months

project context.
A large scale healthcare provider experienced severe delays and high incompletion percentages in master data requests due to a highly decentralized and manual master data management (MDM) operation.
Our team designed and supported the development of a new digital operational workflow for requesting and fulfilling master data with a front-facing portal aimed to educate requesters on master data attribution, and a streamlined back-end request fulfillment interface for business operations
I was onboarded to this project 3 Months into a 9 month long engagement to support with requirements gathering, UI design, and implementation support
key contributions.
applied skills.
UI Design • Cross-Functional Collaboration • Operational Modeling
project outcomes.
89%
Reduction in Master Data Requests submitted
86%
Reduction in Master Data Requests rejected
72%
Increase in Master Data Requests completed within agreed SLA
The new intake processing experience for master data validations, sequencing, and guidance enabled business requesters to create new, more accurate requests with minimal training. This further provides the data governance teams with higher quality data, allowing them to validate and process submissions faster and more effectively.
Reducing overall request volume afforded our client’s offshore Master Data team to increase their capacity to review and execute requests, rather than reconciling incomplete and inaccurate requests one-by-one with each business requester
sprint segmented experience mapping.
Our Design team was closely integrated with business and data representatives to strategize a more standardized, sequential, and educational Master Data request process.
Leveraging a collaborative decision tree model to facilitate discussion, Our product team began each sprint plotting and updating segments of the map where we would focus design and engineering
For each segment, our team would discuss and align on...
page intent.
Sequencing the updated Master Data request process based to determine page content
screen connectivity.
Determining if existing screens could be re-used to reduce arbitrary uniqueness and accelerate development time
copy and guidance.
Understanding complex terminology to make it more understandable and educational for master data requesters
interaction design.
Leveraging design best practices and guidance to determine interactions for Data calls throughout the UI

ui design for implementation support.
Leveraging the process flows mapped on the Miro decision tree as well as the our client’s pre-established design system, our team team visualized and curated highly detailed development specifications. We created Hi-Fo designs for the front-facing Master Data Request ‘Smart Form’ Interface, and a backend request fulfillment portal to guide the development team through implementation.
Together with our client, we were able to design and implement a new intake process which gives the master data team a systematic way to submit, approve, revise, and reject requests faster and more accurately.

key design features.
sequential processes.
Restructured the experience architecture to provide users with a sequenced process flow for previously disparate and disjointed operations
educational guidance.
For less experienced users, our product team implemented a more guided and educational workflow to build familiarity with complex terms
decision tree for delivery support.
Along with the detailed specifications, our team delivered a higher fidelity version of the decision tree (Designed in Figma) to clearly convey screen order and logic for MVP Development.

Where the Miro Decision Tree was used to facilitate discussion and work through data logic flows with business representatives and Data Stewards, the Figma version served as the Implementation team's North Star.
This optimized model clearly communicated the streamlined data intake workflow, as well as a simplified request processing structure in an easier to follow document for engineers to reference during development
project takeaways and learnings.
Throughout this project, I was tasked with directly interfacing and communicating with data stewards, business professionals, and implementation developers to upkeep and maintain the vision of the project. This showed me the value of working in cross functional environments, and engaging with various teams and perspectives to ensure all parties are aligned on goals and moving in a unified direction.
My experience with this project also highlighted the importance of proper time management in MVP development processes. With every new sprint came a new set of criteria which required alignment sessions. Effective project tracking proved very valuable to ensure all the business needs for the sprint needs were considered, completed and implemented. Overall, I came out of they project more collaboration driven and punctual with project timelines.
2025 PAVAN RADHAKRISHNAN
Confidentiality Notice:
As this is an active enterprise project, I cannot display any detailed visuals disclosing company strategy or operations on my portfolio. Sensitive images have been intentionally blurred. I am happy to discuss my contributions and decision making in a 1:1 setting.
Master Data Management
Digitizing manual processes to optimize organizational communication when completing Master Data Management Operations
project type.
Enterprise Experience
timeline.
6 months

project context.
A large scale healthcare provider experienced severe delays and high incompletion percentages in master data requests due to a highly decentralized and manual master data management (MDM) operation.
Our team designed and supported the development of a new digital operational workflow for requesting and fulfilling master data with a front-facing portal aimed to educate requesters on master data attribution, and a streamlined back-end request fulfillment interface for business operations
I was onboarded to this project 3 Months into a 9 month long engagement to support with requirements gathering, UI design, and implementation support
key contributions.
applied skills.
UI Design • Cross-Functional Collaboration • Operational Modeling
project outcomes.
89%
Reduction in Master Data Requests submitted
86%
Reduction in Master Data Requests rejected
72%
Increase in Master Data Requests completed within agreed SLA
The new intake processing experience for master data validations, sequencing, and guidance enabled business requesters to create new, more accurate requests with minimal training. This further provides the data governance teams with higher quality data, allowing them to validate and process submissions faster and more effectively.
Reducing overall request volume afforded our client’s offshore Master Data team to increase their capacity to review and execute requests, rather than reconciling incomplete and inaccurate requests one-by-one with each business requester
sprint segmented experience mapping.
Our Design team was closely integrated with business and data representatives to strategize a more standardized, sequential, and educational Master Data request process.
Leveraging a collaborative decision tree model to facilitate discussion, Our product team began each sprint plotting and updating segments of the map where we would focus design and engineering
For each segment, our team would discuss and align on...
page intent.
Sequencing the updated Master Data request process based to determine page content
screen connectivity.
Determining if existing screens could be re-used to reduce arbitrary uniqueness and accelerate development time
copy and guidance.
Understanding complex terminology to make it more understandable and educational for master data requesters
interaction design.
Leveraging design best practices and guidance to determine interactions for Data calls throughout the UI

ui design for implementation support.
Leveraging the process flows mapped on the Miro decision tree as well as the our client’s pre-established design system, our team team visualized and curated highly detailed development specifications. We created Hi-Fo designs for the front-facing Master Data Request ‘Smart Form’ Interface, and a backend request fulfillment portal to guide the development team through implementation.
Together with our client, we were able to design and implement a new intake process which gives the master data team a systematic way to submit, approve, revise, and reject requests faster and more accurately.

key design features.
sequential processes.
Restructured the experience architecture to provide users with a sequenced process flow for previously disparate and disjointed operations
educational guidance.
For less experienced users, our product team implemented a more guided and educational workflow to build familiarity with complex terms
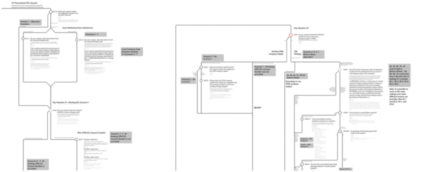
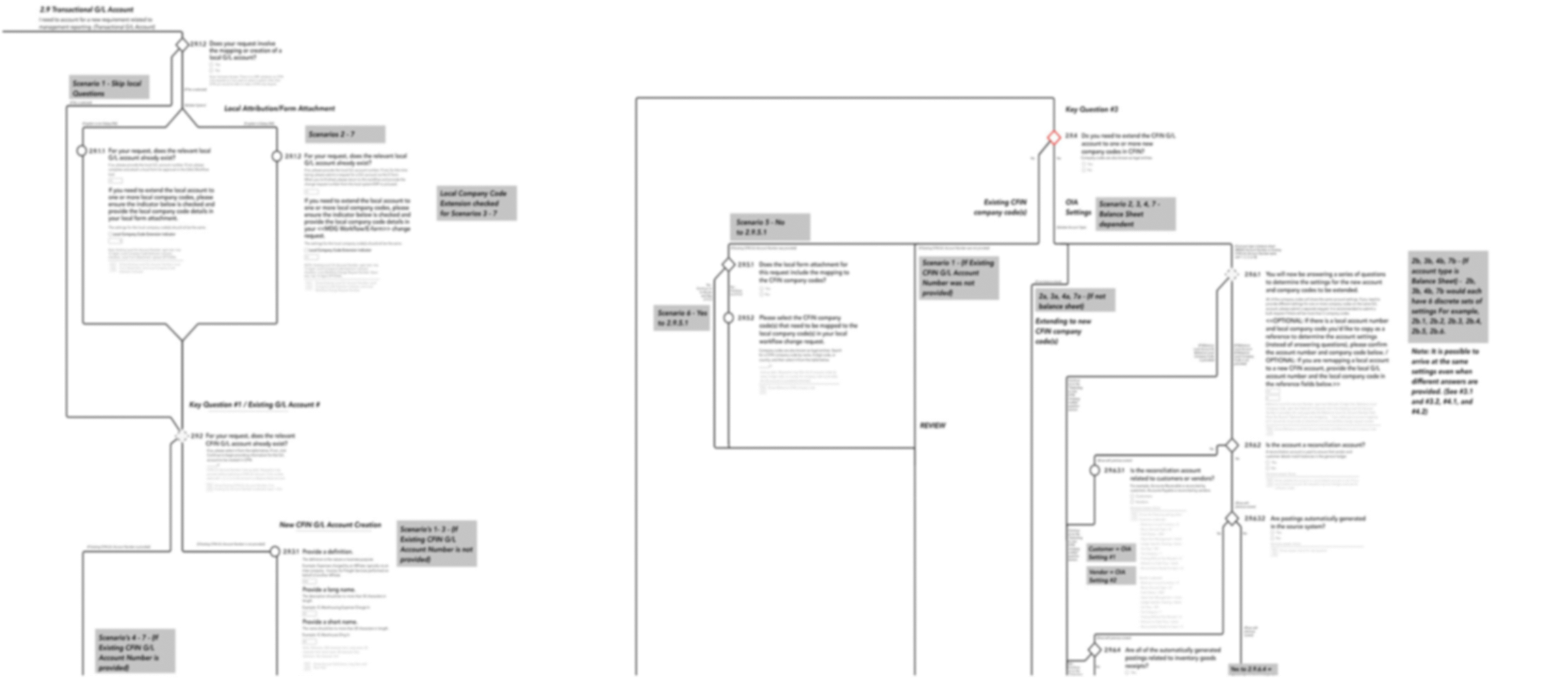
decision tree for delivery support.
Along with the detailed specifications, our team delivered a higher fidelity version of the decision tree (Designed in Figma) to clearly convey screen order and logic for MVP Development.

Where the Miro Decision Tree was used to facilitate discussion and work through data logic flows with business representatives and Data Stewards, the Figma version served as the Implementation team's North Star.
This optimized model clearly communicated the streamlined data intake workflow, as well as a simplified request processing structure in an easier to follow document for engineers to reference during development
project takeaways and learnings.
Throughout this project, I was tasked with directly interfacing and communicating with data stewards, business professionals, and implementation developers to upkeep and maintain the vision of the project. This showed me the value of working in cross functional environments, and engaging with various teams and perspectives to ensure all parties are aligned on goals and moving in a unified direction.
My experience with this project also highlighted the importance of proper time management in MVP development processes. With every new sprint came a new set of criteria which required alignment sessions. Effective project tracking proved very valuable to ensure all the business needs for the sprint needs were considered, completed and implemented. Overall, I came out of they project more collaboration driven and punctual with project timelines.
Confidentiality Notice:
As this is an active enterprise project, I cannot display any detailed visuals disclosing company strategy or operations on my portfolio. Sensitive images have been intentionally blurred. I am happy to discuss my contributions and decision making in a 1:1 setting.
Master Data Management
Digitizing manual processes to optimize organizational communication when completing Master Data Management Operations
project type.
Enterprise Experience
timeline.
6 months

project context.
A large scale healthcare provider experienced severe delays and high incompletion percentages in master data requests due to a highly decentralized and manual master data management (MDM) operation.
Our team designed and supported the development of a new digital operational workflow for requesting and fulfilling master data with a front-facing portal aimed to educate requesters on master data attribution, and a streamlined back-end request fulfillment interface for business operations
I was onboarded to this project 3 Months into a 9 month long engagement to support with requirements gathering, UI design, and implementation support
key contributions.
applied skills.
UI Design • Cross-Functional Collaboration • Operational Modeling
project outcomes.
89%
Reduction in Master Data Requests submitted
86%
Reduction in Master Data Requests rejected
72%
Increase in Master Data Requests completed within agreed SLA
The new intake processing experience for master data validations, sequencing, and guidance enabled business requesters to create new, more accurate requests with minimal training. This further provides the data governance teams with higher quality data, allowing them to validate and process submissions faster and more effectively.
Reducing overall request volume afforded our client’s offshore Master Data team to increase their capacity to review and execute requests, rather than reconciling incomplete and inaccurate requests one-by-one with each business requester
sprint segmented experience mapping.
Our Design team was closely integrated with business and data representatives to strategize a more standardized, sequential, and educational Master Data request process.
Leveraging a collaborative decision tree model to facilitate discussion, Our product team began each sprint plotting and updating segments of the map where we would focus design and engineering

For each segment, our team would discuss and align on...
page intent.
Sequencing the updated Master Data request process based to determine page content
screen connectivity.
Determining if existing screens could be re-used to reduce arbitrary uniqueness and accelerate development time
copy and guidance.
Understanding complex terminology to make it more understandable and educational for master data requesters
interaction design.
Leveraging design best practices and guidance to determine interactions for Data calls throughout the UI
ui design for implementation support.
Leveraging the process flows mapped on the Miro decision tree as well as the our client’s pre-established design system, our team team visualized and curated highly detailed development specifications. We created Hi-Fo designs for the front-facing Master Data Request ‘Smart Form’ Interface, and a backend request fulfillment portal to guide the development team through implementation.
Together with our client, we were able to design and implement a new intake process which gives the master data team a systematic way to submit, approve, revise, and reject requests faster and more accurately.

key design features.
sequential processes.
Restructured the experience architecture to provide users with a sequenced process flow for previously disparate and disjointed operations
educational guidance.
For less experienced users, our product team implemented a more guided and educational workflow to build familiarity with complex terms
decision tree for delivery support.
Along with the detailed specifications, our team delivered a higher fidelity version of the decision tree (Designed in Figma) to clearly convey screen order and logic for MVP Development.

Where the Miro Decision Tree was used to facilitate discussion and work through data logic flows with business representatives and Data Stewards, the Figma version served as the Implementation team's North Star.
This optimized model clearly communicated the streamlined data intake workflow, as well as a simplified request processing structure in an easier to follow document for engineers to reference during development
project takeaways and learnings.
Throughout this project, I was tasked with directly interfacing and communicating with data stewards, business professionals, and implementation developers to upkeep and maintain the vision of the project. This showed me the value of working in cross functional environments, and engaging with various teams and perspectives to ensure all parties are aligned on goals and moving in a unified direction.
My experience with this project also highlighted the importance of proper time management in MVP development processes. With every new sprint came a new set of criteria which required alignment sessions. Effective project tracking proved very valuable to ensure all the business needs for the sprint needs were considered, completed and implemented. Overall, I came out of they project more collaboration driven and punctual with project timelines.